教务处(教师教学发展中心)
搜索
目录
返回首页 导航目录
  • 部门首页
  • 部门概况
    • 部门简介
    • 工作职责
  • 规章制度
  • 教学管理
    • 教学常规
    • 依能系统
    • 鹏达系统
  • 学习中心
  • 教研成果
    • 教学成果
    • 重点专业
    • 实训基地
    • 精品课程
  • 实践创新
    • 教学竞赛
    • 技能竞赛
  • 最新公告
    • 新闻资讯
    • 通知公告
  • 下载中心
    • 学籍管理
    • 教学检查
  • 开云(中国)官方
教研成果
  • 教学成果
  • 重点专业
  • 实训基地
  • 精品课程
推荐新闻

江苏省交通运输厅组织专家来校督查厅职业教育实训基地建设

2025-11-11

规范有序显担当 诚信应考谱新篇——无锡交通高职校考点圆满完成2025年江苏省中职学业水平考试笔试机考工作

2025-11-09

关于开展2025-2026学年第一学期工学交替专项检查的通知

2025-10-29
教研成果 重点专业
当前位置: 教研成果 重点专业

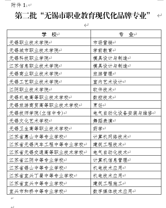
关于公布第二批无锡市职业教育现代化品牌专业和特色专业名单的通知

作者:教务处 来源:教务处 发布日期:2017-06-12 浏览量:


上一篇: 热烈庆祝我校两专业分别获评无锡市职业教育品牌专业和特色专业
下一篇: 关于公布2017年无锡市现代学徒制重点项目的通知
友情链接
学习强国人民网新华网党建网共产党员网党建微视频江苏机关党建中国共产党新闻网
版权所有:开云手机客户端Copyright©2020 学校地址:无锡市钱荣路98号

邮编:214151 电话:0510-68781151 传真:0510-85516647

备案号:苏ICP备11054600号
建议使用IE10及以上版本浏览器浏览,推荐分辨率:1920*1080 技术支持:成都依能科技股份有限公司
开云手机入口 | 米兰网页版登录入口 | MK官网 | 千亿平台官方入口 | 开云官方注册 | 乐动平台 | 开云网页版界面·开云(中国) | 好博(集团)体育官网 | 爱游戏(ayx)中国体育官方网站 |