各处室、院部:
当前,新型冠状病毒感染的肺炎疫情防控正处于最关键的窗口期,为更科学、规范地开展新型冠状病毒感染的肺炎疫情心理危机干预工作,帮助师生科学对待疫情,减轻疫情对心理的干扰及可能造成的心理伤害,结合学校疫情防控工作安排,校女工委、校团委与心理活动中心制定防“疫”心理咨询援助队活动方案如下:
一、指导思想
根据国家应对新型冠状病毒感染的肺炎疫情联防联控工作机制下发的《新型冠状病毒感染的肺炎疫情紧急心理危机干预指导原则》,结合学生身心发展特点和发展规律,立足教育,重在指导,以发展性、保护性、预防性、全员性、针对性为原则,帮助学生提高心理素质,健全人格,增强学生承受挫折、自我管理和适应环境的能力。
二、基本原则
(1)以人为本。危机干预工作,应尊重学生人格,维护学生尊严,保护学生隐私,促进学生发展。
(2)关爱生命。危机干预工作应将保障学生人身安全和身心健康作为首要任务,最大限度地减少不良后果。
(3)整合资源。危机干预工作应在学院有关领导机构的统一协调指挥下,整合校内外各方力量,尤其是学生的家庭资源,形成合力。
(4)快速反应。学院各相关部门及人员在面对危机事件或征兆时,要立即做出积极响应,协同合作,尽可能减少伤害或不利影响。
三、工作小组
(一)防“疫”心理咨询援助队成员
组长:毛兰霞、吴雪琴
副组长:庄严、张家梅
成员: 冯美仙、徐敏芝、孙霞、许莹霞、吕纯、陈妍、蒋克勤、张伊、何旭丹、言晓淋、金祎纳、祝胜菁、胡雅静、郁昀、任海波
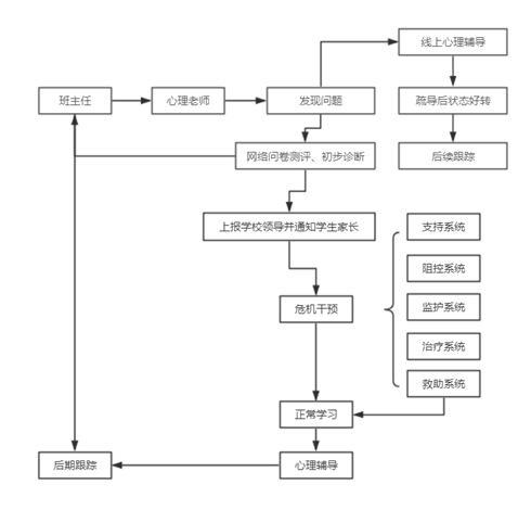
(二)学校应对心理危机干预流程图

四、开通紧急疫情防控在线心理援助
为全面应对新型冠状病毒感染的肺炎疫情,我校组织富有经验的心理援助队伍,开通紧急疫情防控在线心理援助。
(一)服务内容
1、培训与宣传。综合应用各类心理危机干预技术,并与宣传教育相结合,提供心理健康服务。
2、早期预警。通过心理健康普查、心理健康报告等了解受疫情影响的学生的心理健康状况,根据所掌握的信息,及时识别高危学生,避免极端事件的发生。
3、干预实施。发现可能出现的群体或个体心理危机苗头,及时向防控工作领导小组报告,分级启动相应预案,为有需要的学生提供心理危机干预。
4、危机后干预与相关处置。
(二)服务方式
1、我校心理援助群QQ群号:701961314。为了更好地为我校同学提供服务,请在申请入群时备注“学院+姓名+学号",如有个体心理咨询需要,可根据群公告私戳群内“心理咨询师"进行一对一咨询。

2、我校心理援助热线:
(服务时段:9:00-10:30 15:00-16:30 )
热线:68781107(工会医疗办公室)
68781108(学生工作处、团委)
QQ:462304096
值班老师:张老师
3、各学院对接老师:
船舶工程学院:何旭丹
机械工程学院:言晓淋
机电工程学院:金祎纳
汽车工程学院:胡雅静
物流管理学院:郁昀
交通工程学院:任海波
信息管理学院:祝胜菁
校工会
女职工委员会
2020年3月16日
