基础教学部(马克思主义学院)
搜索
目录
返回首页 导航目录
  • 部门首页
  • 部门概况
    • 部门简介
    • 组织结构
    • 教研室介绍
  • 师资队伍
    • 教师风采
    • 教师培训
  • 学科建设
    • 人才培养
    • 课程资源
  • 教学科研
    • 教学管理
    • 科研项目
  • 阳光体育
    • 校园体育
    • 体育竞赛
  • 党建工作
    • 党总支机构
    • 党总支动态
    • 党群文件
  • 下载中心
  • 开云(中国)官方
学科建设
  • 人才培养
  • 课程资源
推荐新闻

基础教学部党总支召开理论学习中心组学习会

2025-11-19

市运赛场捷报传 无锡交校展风采

2025-11-19

英语公开课精彩呈现 引导学生健康成长

2025-11-14
学科建设 人才培养
当前位置: 学科建设 人才培养

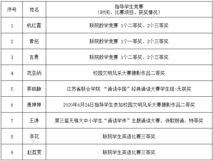
2020年指导学生参加比赛获奖情况

作者:基础教学部 来源:基础教学部 发布日期:2021-01-15 浏览量:

上一篇: 2019年指导学生参加比赛获奖情况
下一篇: 2023年指导学生参加学科类比赛获奖情况
版权所有:开云手机客户端Copyright©2020 学校地址:无锡市钱荣路98号

邮编:214151 电话:0510-68781151 传真:0510-85516647

备案号:苏ICP备11054600号
建议使用IE10及以上版本浏览器浏览,推荐分辨率:1920*1080 技术支持:成都依能科技股份有限公司
开云手机入口 | 米兰网页版登录入口 | MK官网 | 千亿平台官方入口 | 开云官方注册 | 乐动平台 | 开云网页版界面·开云(中国) | 好博(集团)体育官网 | 爱游戏(ayx)中国体育官方网站 |