纪委办公室(监察处)
搜索
目录
返回首页 导航目录
  • 部门首页
  • 部门概况
    • 部门概况
    • 工作职责
  • 廉政动态
    • 工作动态
    • 通知公告
  • 党纪法规
    • 党纪条规
    • 行政法规
    • 校内规章
  • 廉政教育
    • 警钟长鸣
    • 理论探索
  • 信访举报
    • 信访举报常见咨询
    • 信访举报工作办法
    • 信访举报联系方式
  • 下载中心
  • 开云(中国)官方
党纪法规
  • 党纪条规
  • 行政法规
  • 校内规章
推荐新闻

我校师生在省交通运输厅“好家风 好人生” 廉洁课堂展风采

2025-10-18

学校召开第三季度纪检监察工作例会

2025-10-10

学校组织开展厅党组联动巡察反馈意见整改情况满意度测评

2025-09-26
党纪法规 行政法规
当前位置: 党纪法规 行政法规

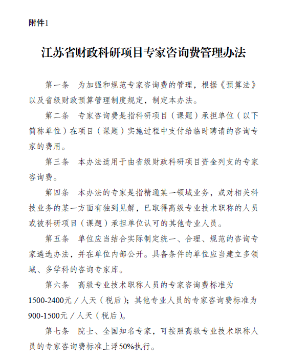
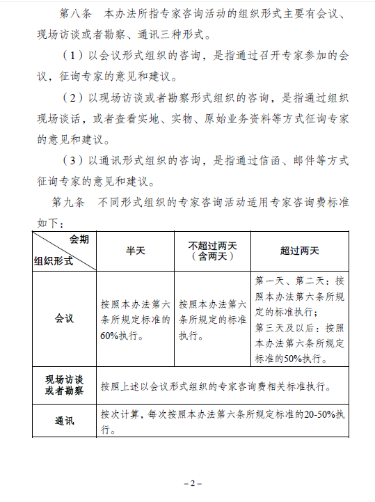
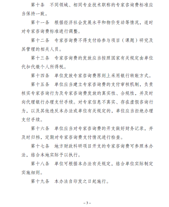
江苏省财政科研项目专家咨询费管理办法

作者:纪委办公室 来源:纪委办公室 发布日期:2021-10-28 浏览量:


上一篇: 中央财政科研项目 专家咨询费管理办法
下一篇: 中华人民共和国职业教育法
友情链接
中央纪委国家监委网站中华人民共和国审计署中华人民共和国最高人民法院清风扬帆网无锡市纪委监委
版权所有:开云手机客户端Copyright©2020 学校地址:无锡市钱荣路98号

邮编:214151 电话:0510-68781151 传真:0510-85516647

备案号:苏ICP备11054600号
建议使用IE10及以上版本浏览器浏览,推荐分辨率:1920*1080 技术支持:成都依能科技股份有限公司
开云手机入口 | 米兰网页版登录入口 | MK官网 | 千亿平台官方入口 | 开云官方注册 | 乐动平台 | 开云网页版界面·开云(中国) | 好博(集团)体育官网 | 爱游戏(ayx)中国体育官方网站 |